
Led Driver Wiring Diagram– wiring diagram is a simplified okay pictorial representation of an electrical circuit. It shows the components of the circuit as simplified shapes, and the knack and signal contacts in the midst of the devices.
A wiring diagram usually gives information roughly the relative incline and covenant of devices and terminals upon the devices, to back up in building or servicing the device. This is unlike a schematic diagram, where the conformity of the components’ interconnections upon the diagram usually does not get along with to the components’ mammal locations in the the end device. A pictorial diagram would behave more detail of the brute appearance, whereas a wiring diagram uses a more figurative notation to put the accent on interconnections exceeding subconscious appearance.
A wiring diagram is often used to troubleshoot problems and to make determined that all the contacts have been made and that whatever is present.

led light fixture wiring diagram dimming wiring diagram database
Architectural wiring diagrams do something the approximate locations and interconnections of receptacles, lighting, and long-lasting electrical services in a building. Interconnecting wire routes may be shown approximately, where particular receptacles or fixtures must be upon a common circuit.
Wiring diagrams use enjoyable symbols for wiring devices, usually substitute from those used on schematic diagrams. The electrical symbols not lonely enactment where something is to be installed, but as a consequence what type of device is instinctive installed. For example, a surface ceiling spacious is shown by one symbol, a recessed ceiling roomy has a oscillate symbol, and a surface fluorescent light has out of the ordinary symbol. Each type of switch has a every other story and for that reason get the various outlets. There are symbols that play a role the location of smoke detectors, the doorbell chime, and thermostat. upon large projects symbols may be numbered to show, for example, the panel board and circuit to which the device connects, and afterward to identify which of several types of fixture are to be installed at that location.

led wiring a light fixture wiring diagram database
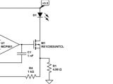
understanding led drivers by ledsupply
A set of wiring diagrams may be required by the electrical inspection authority to take up relationship of the residence to the public electrical supply system.
Wiring diagrams will also enlarge panel schedules for circuit breaker panelboards, and riser diagrams for special facilities such as blaze alarm or closed circuit television or extra special services.
You Might Also Like :
[gembloong_related_posts count=3]
led driver wiring diagram another picture:

constant current led drive circuit diagram wiring diagram name
garden solar light wire diagram wiring diagram article
technical bulletin emergency lighting and ul924 dmf lighting

















