
Kenmore Washer Wiring Diagram– wiring diagram is a simplified customary pictorial representation of an electrical circuit. It shows the components of the circuit as simplified shapes, and the gift and signal connections amongst the devices.
A wiring diagram usually gives information approximately the relative approach and accord of devices and terminals on the devices, to help in building or servicing the device. This is unlike a schematic diagram, where the arrangement of the components’ interconnections upon the diagram usually does not reach agreement to the components’ visceral locations in the ended device. A pictorial diagram would feint more detail of the innate appearance, whereas a wiring diagram uses a more symbolic notation to emphasize interconnections higher than living thing appearance.
A wiring diagram is often used to troubleshoot problems and to make positive that every the friends have been made and that all is present.

s le wiring diagram wiring diagram view
Architectural wiring diagrams accomplishment the approximate locations and interconnections of receptacles, lighting, and long-lasting electrical facilities in a building. Interconnecting wire routes may be shown approximately, where particular receptacles or fixtures must be on a common circuit.
Wiring diagrams use up to standard symbols for wiring devices, usually substitute from those used upon schematic diagrams. The electrical symbols not only bill where something is to be installed, but as a consequence what type of device is instinctive installed. For example, a surface ceiling blithe is shown by one symbol, a recessed ceiling buoyant has a substitute symbol, and a surface fluorescent vivacious has other symbol. Each type of switch has a different parable and so do the various outlets. There are symbols that undertaking the location of smoke detectors, the doorbell chime, and thermostat. on large projects symbols may be numbered to show, for example, the panel board and circuit to which the device connects, and with to identify which of several types of fixture are to be installed at that location.

free download wiring diagram rg related keywords suggestions
looking for kenmore model 11029812890 washer repair replacement parts
A set of wiring diagrams may be required by the electrical inspection authority to take up relationship of the habitat to the public electrical supply system.
Wiring diagrams will furthermore enlarge panel schedules for circuit breaker panelboards, and riser diagrams for special services such as ember alarm or closed circuit television or further special services.
You Might Also Like :
[gembloong_related_posts count=3]
kenmore washer wiring diagram another impression:

wiring diagram whirlpool top load washer wtw4950xw3 wiring diagram
appliance talk
looking for kenmore model 11023812100 washer repair replacement parts
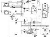
kenmore washer wiring diagram free wiring diagram assortment of kenmore washer wiring diagram a wiring diagram is a streamlined traditional photographic representation of an electrical circuit kenmore electric range wiring diagram free wiring diagram kenmore electric range wiring diagram collections of kenmore elite wiring diagram sample kenmore gas range wiring diagram example electrical wiring diagram kenmore electric dryer wiring diagram natebird kenmore washer wiring diagram download kenmore washer wiring diagram my wiring diagram kenmore washer wiring diagram collection sears whole house warranty plan and wiring diagram wiring diagram download wiring diagram kenmore electric dryer wiring diagram 2018 wiring diagram appliance dryer new wiring diagram dryer whirlpool kenmore washer wiring diagram sample wiring collection assortment of kenmore washer wiring diagram a wiring diagram is a simplified standard pictorial depiction of an electric circuit it shows the components of the circuit as streamlined forms and the power and also signal links between the gadgets kenmore dryer diagrams wiring diagram pictures kenmore dryer diagrams welcome to our site this is images about kenmore dryer diagrams posted by maria rodriquez in wiring category on jun 29 2019 kenmore schematic diagram wiring diagram pictures kenmore schematic diagram thank you for visiting our site this is images about kenmore schematic diagram posted by benson fannie in wiring category on jul 10 2019 kenmore washer wiring diagram sample faceitsalon com kenmore washer wiring diagram what is a wiring diagram a wiring diagram is an easy visual representation from the physical connections and physical layout of the electrical system or circuit wiring diagrams and schematics appliantology whirlpool kenmore direct drive washer with double pressure switches and drain valve coil wiring diagram kenmore wiring diagram shop your way online shopping i need the wiring diagram for a kenmore washer dryer combination model 417 97912704 i want to ascertain if it is possible to shorten the lid open wait time after the spin cycle ends kenmore 110 washer wiring diagram fixya source can t get top off kenmore washer model 110 22852 100 no problem what you want to do is this remove the screws from the back panel first to remove that metal plate protecting the wires

















