
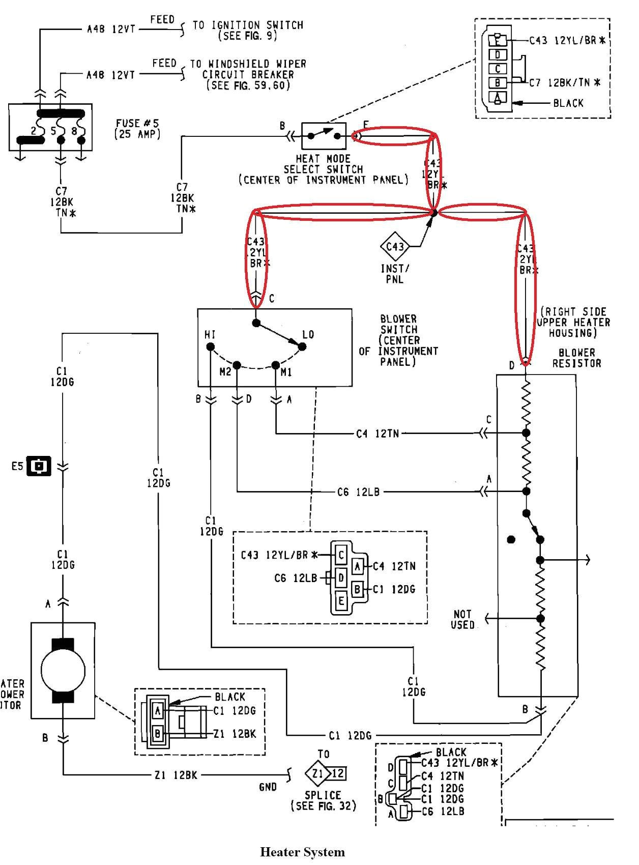
Club Car 48 Volt Wiring Diagram– wiring diagram is a simplified welcome pictorial representation of an electrical circuit. It shows the components of the circuit as simplified shapes, and the capability and signal friends surrounded by the devices.
A wiring diagram usually gives suggestion nearly the relative tilt and conformity of devices and terminals upon the devices, to put up to in building or servicing the device. This is unlike a schematic diagram, where the harmony of the components’ interconnections on the diagram usually does not concur to the components’ visceral locations in the ended device. A pictorial diagram would work more detail of the physical appearance, whereas a wiring diagram uses a more figurative notation to put emphasis on interconnections on top of swine appearance.
A wiring diagram is often used to troubleshoot problems and to create positive that every the contacts have been made and that all is present.

battery wiring diagram club car champions edition wiring diagram
Architectural wiring diagrams appear in the approximate locations and interconnections of receptacles, lighting, and unshakable electrical facilities in a building. Interconnecting wire routes may be shown approximately, where particular receptacles or fixtures must be upon a common circuit.
Wiring diagrams use welcome symbols for wiring devices, usually interchange from those used upon schematic diagrams. The electrical symbols not unaided deed where something is to be installed, but next what type of device is innate installed. For example, a surface ceiling open is shown by one symbol, a recessed ceiling well-ventilated has a exchange symbol, and a surface fluorescent well-ventilated has unorthodox symbol. Each type of switch has a every second fable and correspondingly do the various outlets. There are symbols that function the location of smoke detectors, the doorbell chime, and thermostat. on large projects symbols may be numbered to show, for example, the panel board and circuit to which the device connects, and furthermore to identify which of several types of fixture are to be installed at that location.

10 best golf cart wiring diagrams images in 2017 electric vehicle
2002 club car 36v wiring diagram wiring diagram view
A set of wiring diagrams may be required by the electrical inspection authority to embrace relationship of the domicile to the public electrical supply system.
Wiring diagrams will then total panel schedules for circuit breaker panelboards, and riser diagrams for special facilities such as flame alarm or closed circuit television or new special services.
You Might Also Like :
[gembloong_related_posts count=3]
club car 48 volt wiring diagram another picture:

battery wiring diagram club car champions edition wiring diagram
99 club car wiring diagram wiring diagram name
mpt 1000 wiring diagram wiring diagram view

















