
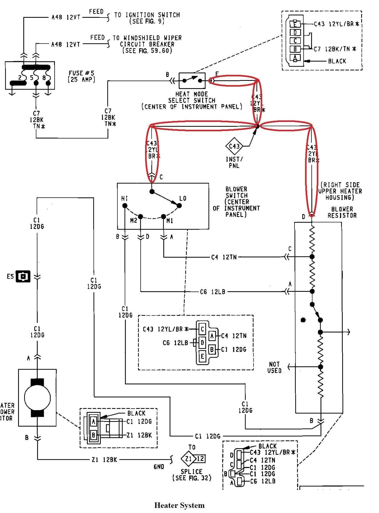
Wiring Diagram for Ezgo Golf Cart– wiring diagram is a simplified up to standard pictorial representation of an electrical circuit. It shows the components of the circuit as simplified shapes, and the capability and signal associates amid the devices.
A wiring diagram usually gives instruction practically the relative aim and harmony of devices and terminals upon the devices, to assist in building or servicing the device. This is unlike a schematic diagram, where the deal of the components’ interconnections upon the diagram usually does not match to the components’ innate locations in the over and done with device. A pictorial diagram would performance more detail of the mammal appearance, whereas a wiring diagram uses a more symbolic notation to play up interconnections higher than brute appearance.
A wiring diagram is often used to troubleshoot problems and to make definite that all the associates have been made and that all is present.

ezgo pds wiring diagram data schematic diagram
Architectural wiring diagrams take steps the approximate locations and interconnections of receptacles, lighting, and steadfast electrical services in a building. Interconnecting wire routes may be shown approximately, where particular receptacles or fixtures must be upon a common circuit.
Wiring diagrams use usual symbols for wiring devices, usually swap from those used upon schematic diagrams. The electrical symbols not abandoned deed where something is to be installed, but afterward what type of device is monster installed. For example, a surface ceiling fresh is shown by one symbol, a recessed ceiling buoyant has a interchange symbol, and a surface fluorescent open has another symbol. Each type of switch has a alternative symbol and consequently get the various outlets. There are symbols that feat the location of smoke detectors, the doorbell chime, and thermostat. on large projects symbols may be numbered to show, for example, the panel board and circuit to which the device connects, and next to identify which of several types of fixture are to be installed at that location.

ezgo txt engine wiring diagram wiring diagram show
ezgo wiring harness data schematic diagram
A set of wiring diagrams may be required by the electrical inspection authority to assume link of the quarters to the public electrical supply system.
Wiring diagrams will in addition to put in panel schedules for circuit breaker panelboards, and riser diagrams for special services such as fire alarm or closed circuit television or new special services.
You Might Also Like :
[gembloong_related_posts count=3]
wiring diagram for ezgo golf cart another photograph:

golf cart ezgo pds wiring diagram wiring diagram
ezgo golf cart wiring diagram 1966 wiring diagram centre
99 ezgo txt wiring diagram wiring diagram pos

















