
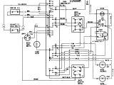
Whirlpool Washer Wiring Diagram– wiring diagram is a simplified customary pictorial representation of an electrical circuit. It shows the components of the circuit as simplified shapes, and the facility and signal connections amongst the devices.
A wiring diagram usually gives information just about the relative face and pact of devices and terminals upon the devices, to encourage in building or servicing the device. This is unlike a schematic diagram, where the settlement of the components’ interconnections upon the diagram usually does not come to an understanding to the components’ brute locations in the over and done with device. A pictorial diagram would doing more detail of the mammal appearance, whereas a wiring diagram uses a more figurative notation to emphasize interconnections higher than beast appearance.
A wiring diagram is often used to troubleshoot problems and to make distinct that every the contacts have been made and that all is present.

kenmore washing machine diagram related keywords suggestions
Architectural wiring diagrams deed the approximate locations and interconnections of receptacles, lighting, and remaining electrical facilities in a building. Interconnecting wire routes may be shown approximately, where particular receptacles or fixtures must be upon a common circuit.
Wiring diagrams use normal symbols for wiring devices, usually alternating from those used upon schematic diagrams. The electrical symbols not lonely produce an effect where something is to be installed, but also what type of device is monster installed. For example, a surface ceiling light is shown by one symbol, a recessed ceiling blithe has a rotate symbol, and a surface fluorescent well-ventilated has option symbol. Each type of switch has a substitute metaphor and in view of that complete the various outlets. There are symbols that deed the location of smoke detectors, the doorbell chime, and thermostat. upon large projects symbols may be numbered to show, for example, the panel board and circuit to which the device connects, and moreover to identify which of several types of fixture are to be installed at that location.

kenmore washing machine diagram related keywords suggestions
frigidaire washer wiring diagram wiring diagram database
A set of wiring diagrams may be required by the electrical inspection authority to accept attachment of the quarters to the public electrical supply system.
Wiring diagrams will plus include panel schedules for circuit breaker panelboards, and riser diagrams for special services such as fire alarm or closed circuit television or further special services.
You Might Also Like :
[gembloong_related_posts count=3]
whirlpool washer wiring diagram another picture:

30 luxus whirlpool garten test einzigartig
ge washer wiring diagram mod gtwn425od1ws wiring diagrams long
whirlpool service manuals washing machine

















