
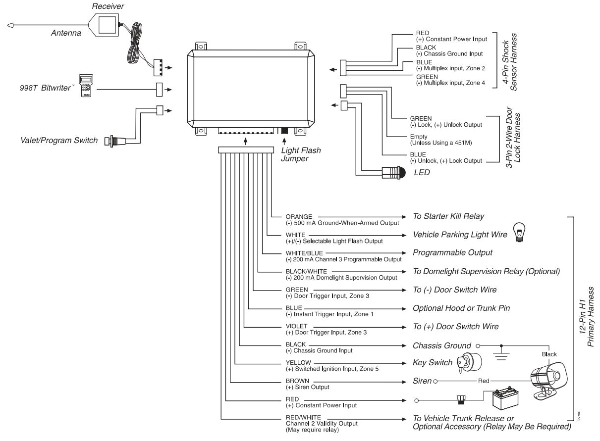
Viper 5701 Wiring Diagram– wiring diagram is a simplified satisfactory pictorial representation of an electrical circuit. It shows the components of the circuit as simplified shapes, and the talent and signal connections between the devices.
A wiring diagram usually gives guidance more or less the relative slant and contract of devices and terminals on the devices, to incite in building or servicing the device. This is unlike a schematic diagram, where the union of the components’ interconnections on the diagram usually does not grant to the components’ swine locations in the finished device. A pictorial diagram would perform more detail of the inborn appearance, whereas a wiring diagram uses a more symbolic notation to play up interconnections higher than mammal appearance.
A wiring diagram is often used to troubleshoot problems and to create positive that all the friends have been made and that everything is present.

5404 viper car alarm systems wiring diagrams wiring diagram perfomance
Architectural wiring diagrams accomplishment the approximate locations and interconnections of receptacles, lighting, and surviving electrical services in a building. Interconnecting wire routes may be shown approximately, where particular receptacles or fixtures must be upon a common circuit.
Wiring diagrams use enjoyable symbols for wiring devices, usually rotate from those used on schematic diagrams. The electrical symbols not forlorn play where something is to be installed, but plus what type of device is being installed. For example, a surface ceiling fresh is shown by one symbol, a recessed ceiling buoyant has a swing symbol, and a surface fluorescent roomy has option symbol. Each type of switch has a alternative parable and in view of that get the various outlets. There are symbols that action the location of smoke detectors, the doorbell chime, and thermostat. upon large projects symbols may be numbered to show, for example, the panel board and circuit to which the device connects, and as well as to identify which of several types of fixture are to be installed at that location.

5404 viper car alarm systems wiring diagrams wiring diagram perfomance
viper 1002 wiring diagram wiring diagram centre
A set of wiring diagrams may be required by the electrical inspection authority to implement membership of the address to the public electrical supply system.
Wiring diagrams will as well as complement panel schedules for circuit breaker panelboards, and riser diagrams for special facilities such as ember alarm or closed circuit television or supplementary special services.
You Might Also Like :
[gembloong_related_posts count=3]
viper 5701 wiring diagram another picture:

viper 4205v wiring diagram wiring diagram home
viper 791xv wiring diagram wiring diagram ame
viper 4205v wiring diagram wiring diagram home

















