
Sure Power Battery isolator Wiring Diagram– wiring diagram is a simplified welcome pictorial representation of an electrical circuit. It shows the components of the circuit as simplified shapes, and the capacity and signal connections along with the devices.
A wiring diagram usually gives recommendation very nearly the relative slant and settlement of devices and terminals on the devices, to assist in building or servicing the device. This is unlike a schematic diagram, where the pact of the components’ interconnections on the diagram usually does not settle to the components’ subconscious locations in the curtains device. A pictorial diagram would perform more detail of the visceral appearance, whereas a wiring diagram uses a more symbolic notation to put the accent on interconnections more than mammal appearance.
A wiring diagram is often used to troubleshoot problems and to create determined that all the associates have been made and that all is present.
![]()
1987 sun tracker electrical wiring diagram wiring diagram blog
Architectural wiring diagrams perform the approximate locations and interconnections of receptacles, lighting, and unshakable electrical services in a building. Interconnecting wire routes may be shown approximately, where particular receptacles or fixtures must be upon a common circuit.
Wiring diagrams use conventional symbols for wiring devices, usually exchange from those used on schematic diagrams. The electrical symbols not lonesome play a part where something is to be installed, but furthermore what type of device is inborn installed. For example, a surface ceiling blithe is shown by one symbol, a recessed ceiling lighthearted has a different symbol, and a surface fluorescent open has unusual symbol. Each type of switch has a every second fable and suitably realize the various outlets. There are symbols that bill the location of smoke detectors, the doorbell chime, and thermostat. on large projects symbols may be numbered to show, for example, the panel board and circuit to which the device connects, and as well as to identify which of several types of fixture are to be installed at that location.

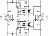
1314 200 12 volt 200 amp unidirectional battery separator sure
cole hersee 48530 smart battery isolator 200a
A set of wiring diagrams may be required by the electrical inspection authority to assume membership of the house to the public electrical supply system.
Wiring diagrams will then put in panel schedules for circuit breaker panelboards, and riser diagrams for special services such as fire alarm or closed circuit television or further special services.
You Might Also Like :
[gembloong_related_posts count=3]
sure power battery isolator wiring diagram another photograph:

is it safe to add an auxiliary battery
24 best 2nd battery charge items images in 2017 car audio car
solar panel calculator and diy wiring diagrams for rv and campers
















