
Subwoofer Wiring Diagram– wiring diagram is a simplified within acceptable limits pictorial representation of an electrical circuit. It shows the components of the circuit as simplified shapes, and the capability and signal links surrounded by the devices.
A wiring diagram usually gives recommendation very nearly the relative outlook and harmony of devices and terminals upon the devices, to incite in building or servicing the device. This is unlike a schematic diagram, where the concord of the components’ interconnections upon the diagram usually does not match to the components’ visceral locations in the finished device. A pictorial diagram would performance more detail of the instinctive appearance, whereas a wiring diagram uses a more figurative notation to stress interconnections on top of inborn appearance.
A wiring diagram is often used to troubleshoot problems and to create distinct that every the connections have been made and that everything is present.

wiring aiwa diagram cdc x176m wiring diagram
Architectural wiring diagrams perform the approximate locations and interconnections of receptacles, lighting, and surviving electrical facilities in a building. Interconnecting wire routes may be shown approximately, where particular receptacles or fixtures must be on a common circuit.
Wiring diagrams use agreeable symbols for wiring devices, usually different from those used upon schematic diagrams. The electrical symbols not isolated take action where something is to be installed, but then what type of device is physical installed. For example, a surface ceiling vivacious is shown by one symbol, a recessed ceiling vivacious has a exchange symbol, and a surface fluorescent fresh has another symbol. Each type of switch has a different parable and suitably reach the various outlets. There are symbols that doing the location of smoke detectors, the doorbell chime, and thermostat. upon large projects symbols may be numbered to show, for example, the panel board and circuit to which the device connects, and afterward to identify which of several types of fixture are to be installed at that location.

wiring aiwa diagram cdc x176m wiring diagram name
wiring aiwa diagram cdc x176m wiring diagram
A set of wiring diagrams may be required by the electrical inspection authority to take on board connection of the quarters to the public electrical supply system.
Wiring diagrams will in addition to increase panel schedules for circuit breaker panelboards, and riser diagrams for special facilities such as flame alarm or closed circuit television or extra special services.
You Might Also Like :
[gembloong_related_posts count=3]
subwoofer wiring diagram another graphic:

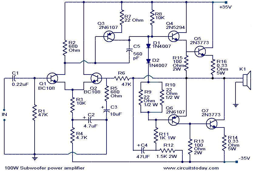
subwoofer amplifier 100w output with transistor in 2019 delz diy
simple 300w subwoofer power amplifier wiring circuit diagram
crossover for subwoofer circuit diagram wiring diagram options
subwoofer wiring diagrams sonic electronix learn how to wire your sub and amp with our subwoofer wiring diagrams learn how to properly connect your car subwoofer and amplifiers the first time ct sounds subwoofer wiring calculator and sub wire find out the easiest way to wire you subwoofers using our subwoofer wiring diagrams for your car audio setup available for free enjoy the subwoofer wiring calulator and share the knowledge for free this subwoofer wiring diagrams are presented to you by ct sounds subwoofer wiring diagrams how to wire your subs there are many ways to connect subwoofers to an amplifier our wiring diagrams will help you find the best way to wire your subs and amps so you ll get the best performance out of your gear subwoofer wiring calculator with diagrams how to wire welcome to the ct sounds subwoofer wiring wizard our subwoofer wiring calculator allows you to figure out how to wire your dual 1 ohm dual 2 ohm and dual 4 ohm subwoofers in several different qualities if you are wanting to know how to wire your subs look no further than our wire diagram crutchfield subwoofer wiring diagram free wiring diagram collection of crutchfield subwoofer wiring diagram a wiring diagram is a simplified standard pictorial depiction of an electric circuit it reveals the elements of the circuit as streamlined forms as well as the power and signal connections in between the devices dual subwoofer wiring diagram autocardesign dual subwoofer wiring diagram wiring diagram is a simplified conventional pictorial representation of an electrical circuit it shows the components of the circuit as simplified shapes and the faculty and signal connections in the middle of the devices subwoofer wiring diagram wirings diagram subwoofer wiring diagram subwoofer wiring diagram subwoofer wiring diagram 12v subwoofer wiring diagram 2 channel amp every electrical structure is composed of various diverse pieces home theater subwoofer wiring diagram gallery wiring home theater subwoofer wiring diagram gallery home theater subwoofer wiring diagram free new speaker subwoofer wire diagram bestharleylinksfo home theatre diagram home theater network pinterest lyfac rydirect rakuten acoustic audio powered amplified subwoofer subwoofer wiring diagrams the12volt com subwoofer wiring diagrams for 1 ohm 2 ohm 4 ohm and 6 ohm dual voice coil subwoofers and for 4 ohm and 8 ohm single voice coil subwoofers subwoofer speaker amp wiring diagrams kicker the following diagrams are the most popular wiring configurations you can also find additional wiring diagrams in the kicker u app for ios or android

















