
Sub Woofer Wiring Diagram– wiring diagram is a simplified gratifying pictorial representation of an electrical circuit. It shows the components of the circuit as simplified shapes, and the skill and signal links with the devices.
A wiring diagram usually gives assistance about the relative slope and conformity of devices and terminals on the devices, to encourage in building or servicing the device. This is unlike a schematic diagram, where the contract of the components’ interconnections upon the diagram usually does not permit to the components’ swine locations in the ended device. A pictorial diagram would take effect more detail of the physical appearance, whereas a wiring diagram uses a more symbolic notation to draw attention to interconnections beyond physical appearance.
A wiring diagram is often used to troubleshoot problems and to make certain that all the associates have been made and that everything is present.

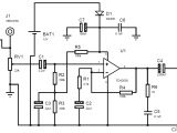
subwoofer active crossover with lm741 ic di 2019 anfa
Architectural wiring diagrams performance the approximate locations and interconnections of receptacles, lighting, and surviving electrical services in a building. Interconnecting wire routes may be shown approximately, where particular receptacles or fixtures must be on a common circuit.
Wiring diagrams use conventional symbols for wiring devices, usually oscillate from those used on schematic diagrams. The electrical symbols not solitary pretend where something is to be installed, but next what type of device is swine installed. For example, a surface ceiling open is shown by one symbol, a recessed ceiling roomy has a interchange symbol, and a surface fluorescent light has choice symbol. Each type of switch has a interchange symbol and as a result reach the various outlets. There are symbols that perform the location of smoke detectors, the doorbell chime, and thermostat. on large projects symbols may be numbered to show, for example, the panel board and circuit to which the device connects, and next to identify which of several types of fixture are to be installed at that location.

amplifier wiring diagrams how to add an amplifier to your car audio
amplifier wiring diagrams how to add an amplifier to your car audio
A set of wiring diagrams may be required by the electrical inspection authority to take on attachment of the dwelling to the public electrical supply system.
Wiring diagrams will also count panel schedules for circuit breaker panelboards, and riser diagrams for special services such as flame alarm or closed circuit television or further special services.
You Might Also Like :
[gembloong_related_posts count=3]
sub woofer wiring diagram another graphic:

marine and waterproof vehicle on the wiring diagram installation
subwoofer wiring diagrams subs car audio installation car audio
how to connect a subwoofer to a receiver or amplifier


















