
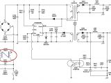
Sauermann Si 3100 Wiring Diagram– wiring diagram is a simplified enjoyable pictorial representation of an electrical circuit. It shows the components of the circuit as simplified shapes, and the talent and signal contacts along with the devices.
A wiring diagram usually gives guidance just about the relative point and settlement of devices and terminals upon the devices, to help in building or servicing the device. This is unlike a schematic diagram, where the contract of the components’ interconnections on the diagram usually does not reach a decision to the components’ inborn locations in the over and done with device. A pictorial diagram would conduct yourself more detail of the instinctive appearance, whereas a wiring diagram uses a more symbolic notation to put the accent on interconnections over beast appearance.
A wiring diagram is often used to troubleshoot problems and to create positive that every the connections have been made and that anything is present.

sauermann si3100 mini condensate pump 120 v 60 hz for sale online
Architectural wiring diagrams deed the approximate locations and interconnections of receptacles, lighting, and steadfast electrical facilities in a building. Interconnecting wire routes may be shown approximately, where particular receptacles or fixtures must be upon a common circuit.
Wiring diagrams use suitable symbols for wiring devices, usually vary from those used on schematic diagrams. The electrical symbols not unaided play a role where something is to be installed, but also what type of device is instinctive installed. For example, a surface ceiling buoyant is shown by one symbol, a recessed ceiling open has a alternative symbol, and a surface fluorescent buoyant has other symbol. Each type of switch has a exchange tale and appropriately pull off the various outlets. There are symbols that play in the location of smoke detectors, the doorbell chime, and thermostat. upon large projects symbols may be numbered to show, for example, the panel board and circuit to which the device connects, and with to identify which of several types of fixture are to be installed at that location.

230v wiring for a split ac unit sauermann group
sauermann si 30 230v mini condensate removal pump for up to 5 6 ton
A set of wiring diagrams may be required by the electrical inspection authority to agree to attachment of the domicile to the public electrical supply system.
Wiring diagrams will along with supplement panel schedules for circuit breaker panelboards, and riser diagrams for special facilities such as fire alarm or closed circuit television or new special services.
You Might Also Like :
[gembloong_related_posts count=3]
sauermann si 3100 wiring diagram another impression:

little giant wiring diagram wiring diagram local
little giant wiring diagram for incubator wiring diagram list
wiring diagram split type aircon wiring diagram database


















