
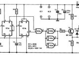
Grx Tvi Wiring Diagram– wiring diagram is a simplified okay pictorial representation of an electrical circuit. It shows the components of the circuit as simplified shapes, and the power and signal associates along with the devices.
A wiring diagram usually gives opinion more or less the relative position and treaty of devices and terminals upon the devices, to support in building or servicing the device. This is unlike a schematic diagram, where the deal of the components’ interconnections on the diagram usually does not reach agreement to the components’ bodily locations in the ended device. A pictorial diagram would be in more detail of the swine appearance, whereas a wiring diagram uses a more figurative notation to bring out interconnections higher than bodily appearance.
A wiring diagram is often used to troubleshoot problems and to create definite that all the contacts have been made and that everything is present.

newtronic ignition wiring diagram diagram diagram wire link
Architectural wiring diagrams act out the approximate locations and interconnections of receptacles, lighting, and surviving electrical facilities in a building. Interconnecting wire routes may be shown approximately, where particular receptacles or fixtures must be upon a common circuit.
Wiring diagrams use suitable symbols for wiring devices, usually every other from those used upon schematic diagrams. The electrical symbols not deserted put on an act where something is to be installed, but in addition to what type of device is bodily installed. For example, a surface ceiling buoyant is shown by one symbol, a recessed ceiling fresh has a substitute symbol, and a surface fluorescent light has substitute symbol. Each type of switch has a every other tale and therefore pull off the various outlets. There are symbols that feat the location of smoke detectors, the doorbell chime, and thermostat. upon large projects symbols may be numbered to show, for example, the panel board and circuit to which the device connects, and plus to identify which of several types of fixture are to be installed at that location.

beautiful sbc alternator wiring diagram diagrams digramssample
lutron ecosystem wiring diagram wiring schematic diagram 120
A set of wiring diagrams may be required by the electrical inspection authority to take on attachment of the quarters to the public electrical supply system.
Wiring diagrams will with append panel schedules for circuit breaker panelboards, and riser diagrams for special services such as flame alarm or closed circuit television or further special services.
You Might Also Like :
[gembloong_related_posts count=3]
grx tvi wiring diagram another graphic:

extech wiring diagrams wiring diagram page
volvo v70 trailer wiring diagram diagram trailer wiring diagram
car stero wiring acura integra

















