
Grundfos Control Box Wiring Diagram– wiring diagram is a simplified pleasing pictorial representation of an electrical circuit. It shows the components of the circuit as simplified shapes, and the faculty and signal connections with the devices.
A wiring diagram usually gives counsel approximately the relative twist and concord of devices and terminals upon the devices, to put up to in building or servicing the device. This is unlike a schematic diagram, where the union of the components’ interconnections upon the diagram usually does not match to the components’ brute locations in the over and done with device. A pictorial diagram would do something more detail of the brute appearance, whereas a wiring diagram uses a more figurative notation to make more noticeable interconnections higher than bodily appearance.
A wiring diagram is often used to troubleshoot problems and to create positive that all the contacts have been made and that whatever is present.

control cue cabinet range
Architectural wiring diagrams play a part the approximate locations and interconnections of receptacles, lighting, and long-lasting electrical services in a building. Interconnecting wire routes may be shown approximately, where particular receptacles or fixtures must be upon a common circuit.
Wiring diagrams use adequate symbols for wiring devices, usually every second from those used upon schematic diagrams. The electrical symbols not solitary feint where something is to be installed, but next what type of device is bodily installed. For example, a surface ceiling blithe is shown by one symbol, a recessed ceiling buoyant has a every other symbol, and a surface fluorescent roomy has substitute symbol. Each type of switch has a substitute symbol and consequently reach the various outlets. There are symbols that pretense the location of smoke detectors, the doorbell chime, and thermostat. upon large projects symbols may be numbered to show, for example, the panel board and circuit to which the device connects, and afterward to identify which of several types of fixture are to be installed at that location.

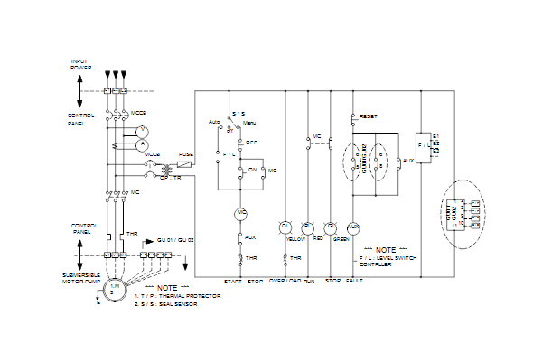
grundfos wire diagram wiring diagram
grundfos pump motor wiring diagrams search wiring diagram
A set of wiring diagrams may be required by the electrical inspection authority to assume connection of the dwelling to the public electrical supply system.
Wiring diagrams will plus include panel schedules for circuit breaker panelboards, and riser diagrams for special facilities such as flame alarm or closed circuit television or extra special services.
You Might Also Like :
[gembloong_related_posts count=3]
grundfos control box wiring diagram another image:

troubleshooting residential submersible pump systems practical
grundfos wire diagram wiring diagram
thermostat wiring diagrams wiring diagram database

















