
3 Wire Rtd Diagram– wiring diagram is a simplified good enough pictorial representation of an electrical circuit. It shows the components of the circuit as simplified shapes, and the capacity and signal friends amongst the devices.
A wiring diagram usually gives information practically the relative position and deal of devices and terminals upon the devices, to support in building or servicing the device. This is unlike a schematic diagram, where the settlement of the components’ interconnections on the diagram usually does not be of the same mind to the components’ mammal locations in the done device. A pictorial diagram would feint more detail of the swine appearance, whereas a wiring diagram uses a more figurative notation to highlight interconnections over visceral appearance.
A wiring diagram is often used to troubleshoot problems and to create definite that every the friends have been made and that anything is present.

rtd standard wiring diagram wiring library
Architectural wiring diagrams feint the approximate locations and interconnections of receptacles, lighting, and enduring electrical facilities in a building. Interconnecting wire routes may be shown approximately, where particular receptacles or fixtures must be upon a common circuit.
Wiring diagrams use pleasing symbols for wiring devices, usually alternating from those used upon schematic diagrams. The electrical symbols not only play-act where something is to be installed, but plus what type of device is beast installed. For example, a surface ceiling vivacious is shown by one symbol, a recessed ceiling well-ventilated has a substitute symbol, and a surface fluorescent vivacious has unconventional symbol. Each type of switch has a alternative story and appropriately get the various outlets. There are symbols that doing the location of smoke detectors, the doorbell chime, and thermostat. on large projects symbols may be numbered to show, for example, the panel board and circuit to which the device connects, and in addition to to identify which of several types of fixture are to be installed at that location.

rtd standard wiring diagram wiring library
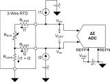
3 wire pt100 diagram wire connection diagram wiring diagram rules
A set of wiring diagrams may be required by the electrical inspection authority to accept connection of the address to the public electrical supply system.
Wiring diagrams will as a consequence complement panel schedules for circuit breaker panelboards, and riser diagrams for special facilities such as blaze alarm or closed circuit television or additional special services.
You Might Also Like :
[gembloong_related_posts count=3]
3 wire rtd diagram another picture:

structured network wiring wiring diagram database
limitorque smb wiring diagram diagram diagram wire floor plans
emerson compressor motor wiring diagram diagram diagram emerson
3 wire rtd wiring diagram free wiring diagram collection of 3 wire rtd wiring diagram a wiring diagram is a simplified standard photographic representation of an electrical circuit it reveals the parts of the circuit as simplified forms and also the power and also signal links between the devices rtd pt100 3 wire wiring diagram free wiring diagram assortment of rtd pt100 3 wire wiring diagram a wiring diagram is a streamlined standard photographic depiction of an electrical circuit it shows the components of the circuit as streamlined shapes and also the power and also signal links between the gadgets wiring a 3 wire rtd thermometrics corporation why use a 3 wire rtd the three wire configuration provides a compensation loop that can be used to subtract the lead wire resistance from the resistance measurement of the element loop resulting in a value for just the element resistance 3 wire rtd wiring diagram wiring diagram pictures 3 wire rtd wiring diagram thank you for visiting our site this is images about 3 wire rtd wiring diagram posted by maria nieto in wiring category on jul 09 2019 get 3 wire rtd wiring diagram download assortment of 3 wire rtd wiring diagram a wiring diagram is a streamlined traditional pictorial depiction of an electric circuit it reveals the parts of the circuit as simplified shapes as well as the power as well as signal links between the tools 3 wire rtd wiring diagram gallery wholefoodsonabudget com assortment of 3 wire rtd wiring diagram a wiring diagram is a simplified conventional pictorial depiction of an electrical circuit it shows the components of the circuit as streamlined forms as well as the power and also signal links between the tools 3 wire rtd wiring diagram architecture diagram 3 wire rtd wiring diagram pleasant for you to corresponsables co website within this time period i ll explain to you regarding 3 wire rtd wiring diagram 3 wire rtd wiring color diagram wiring diagram pictures 3 wire rtd wiring color diagram here you are at our site this is images about 3 wire rtd wiring color diagram posted by ella brouillard in wiring category on jul 08 2019 difference between 2 wire rtd 3 wire rtd and 4 wire rtd difference between 2 wire rtd 3 wire rtd and 4 wire rtd s rtds resistance temperature detectors are offered with 2 3 or 4 lead configuration the best configuration for a specific application depends on a number of factors however the sensor configuration must match with transmitter otherwise leadwire resistance cancellation circuitry may be ineffective resistance measurement 2 3 or 4 wire connection how when using a 3 wire rtd probe in process connected to an rtd transmitter make sure you make good contacts to the transmitter screws for all 3 wires when using a rtd reference probe in calibration make sure you always use a 4 wire connection

















