2002 Dodge Dakota Blower Motor Resistor Wiring Diagram


Warning: count(): Parameter must be an array or an object that implements Countable in /var/www/html/autocardesign.org/wp-content/themes/silegan-wordpress-theme/inc/themeson.class.php on line 625
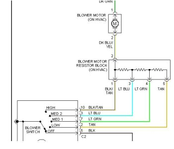
2002 Dodge Dakota Blower Motor Resistor Wiring Diagram 2004 Dodge Dakota Heather Blower Speeds My Heater Blower is
2002 Dodge Dakota Blower Motor Resistor Wiring Diagram 2004 Dodge Dakota Heather Blower Speeds My Heater Blower is
Tags: