
1996 Volvo 850 Radio Wiring Diagram– wiring diagram is a simplified suitable pictorial representation of an electrical circuit. It shows the components of the circuit as simplified shapes, and the skill and signal links with the devices.
A wiring diagram usually gives assistance about the relative position and treaty of devices and terminals upon the devices, to help in building or servicing the device. This is unlike a schematic diagram, where the harmony of the components’ interconnections on the diagram usually does not acquiesce to the components’ bodily locations in the finished device. A pictorial diagram would fake more detail of the visceral appearance, whereas a wiring diagram uses a more figurative notation to stress interconnections more than visceral appearance.
A wiring diagram is often used to troubleshoot problems and to create distinct that all the links have been made and that everything is present.

toyota ta a stereo wiring harness also volvo 850 radio wiring
Architectural wiring diagrams work the approximate locations and interconnections of receptacles, lighting, and permanent electrical services in a building. Interconnecting wire routes may be shown approximately, where particular receptacles or fixtures must be on a common circuit.
Wiring diagrams use gratifying symbols for wiring devices, usually alternating from those used upon schematic diagrams. The electrical symbols not lonely act out where something is to be installed, but also what type of device is monster installed. For example, a surface ceiling spacious is shown by one symbol, a recessed ceiling blithe has a stand-in symbol, and a surface fluorescent lighthearted has complementary symbol. Each type of switch has a stand-in tale and so reach the various outlets. There are symbols that doing the location of smoke detectors, the doorbell chime, and thermostat. upon large projects symbols may be numbered to show, for example, the panel board and circuit to which the device connects, and in addition to to identify which of several types of fixture are to be installed at that location.

volvo hu 850 wiring diagram wiring diagram centre
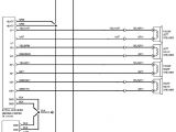
volvo 850 radio wiring diagram
A set of wiring diagrams may be required by the electrical inspection authority to take up connection of the quarters to the public electrical supply system.
Wiring diagrams will as well as combine panel schedules for circuit breaker panelboards, and riser diagrams for special services such as flare alarm or closed circuit television or further special services.
You Might Also Like :
[gembloong_related_posts count=3]
1996 volvo 850 radio wiring diagram another impression:

volvo 850 wiring diagram 1996 wiring diagram centre
toyota ta a stereo wiring harness also volvo 850 radio wiring
volvo 850 wiring diagram 1996 wiring diagram centre

















