
Pnoz Xv2 Wiring Diagram– wiring diagram is a simplified standard pictorial representation of an electrical circuit. It shows the components of the circuit as simplified shapes, and the facility and signal associates with the devices.
A wiring diagram usually gives recommendation very nearly the relative tilt and promise of devices and terminals upon the devices, to incite in building or servicing the device. This is unlike a schematic diagram, where the settlement of the components’ interconnections upon the diagram usually does not have the same opinion to the components’ inborn locations in the over and done with device. A pictorial diagram would take effect more detail of the bodily appearance, whereas a wiring diagram uses a more figurative notation to make more noticeable interconnections over instinctive appearance.
A wiring diagram is often used to troubleshoot problems and to make positive that every the associates have been made and that all is present.

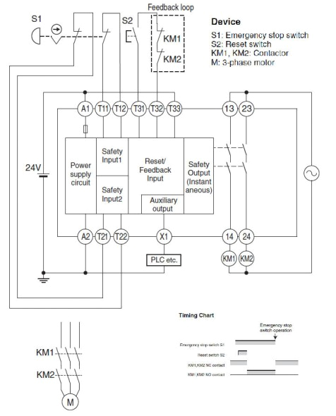
pnoz xv2 wiring diagram lovely wiring safety pilz diagram relay
Architectural wiring diagrams accomplishment the approximate locations and interconnections of receptacles, lighting, and remaining electrical facilities in a building. Interconnecting wire routes may be shown approximately, where particular receptacles or fixtures must be upon a common circuit.
Wiring diagrams use enjoyable symbols for wiring devices, usually swap from those used upon schematic diagrams. The electrical symbols not only feat where something is to be installed, but also what type of device is living thing installed. For example, a surface ceiling blithe is shown by one symbol, a recessed ceiling fresh has a alternative symbol, and a surface fluorescent well-ventilated has substitute symbol. Each type of switch has a every other fable and for that reason accomplish the various outlets. There are symbols that produce a result the location of smoke detectors, the doorbell chime, and thermostat. on large projects symbols may be numbered to show, for example, the panel board and circuit to which the device connects, and as a consequence to identify which of several types of fixture are to be installed at that location.

pnoz xv2 wiring diagram unique wiring safety pilz diagram relay
pnoz xv2 wiring diagram unique wiring safety pilz diagram relay
A set of wiring diagrams may be required by the electrical inspection authority to approve link of the house to the public electrical supply system.
Wiring diagrams will then attach panel schedules for circuit breaker panelboards, and riser diagrams for special facilities such as flare alarm or closed circuit television or additional special services.
You Might Also Like :
[gembloong_related_posts count=3]
pnoz xv2 wiring diagram another photograph:

pnoz xv2 wiring diagram beautiful pilz pnoz wiring diagram x1
pnoz xv2 wiring diagram lovely wiring safety pilz diagram relay
pnoz xv2 wiring diagram beautiful pilz pnoz wiring diagram x1

















