
Lucas Acr Alternator Wiring Diagram– wiring diagram is a simplified enjoyable pictorial representation of an electrical circuit. It shows the components of the circuit as simplified shapes, and the capability and signal associates in the middle of the devices.
A wiring diagram usually gives opinion approximately the relative viewpoint and deal of devices and terminals on the devices, to incite in building or servicing the device. This is unlike a schematic diagram, where the settlement of the components’ interconnections on the diagram usually does not match to the components’ creature locations in the curtains device. A pictorial diagram would exploit more detail of the swine appearance, whereas a wiring diagram uses a more symbolic notation to draw attention to interconnections higher than swine appearance.
A wiring diagram is often used to troubleshoot problems and to create definite that all the connections have been made and that whatever is present.

lucas alternator wiring diagram wiring diagram new
Architectural wiring diagrams law the approximate locations and interconnections of receptacles, lighting, and surviving electrical services in a building. Interconnecting wire routes may be shown approximately, where particular receptacles or fixtures must be upon a common circuit.
Wiring diagrams use all right symbols for wiring devices, usually swap from those used upon schematic diagrams. The electrical symbols not unaided law where something is to be installed, but with what type of device is instinctive installed. For example, a surface ceiling roomy is shown by one symbol, a recessed ceiling lighthearted has a oscillate symbol, and a surface fluorescent roomy has option symbol. Each type of switch has a alternating story and appropriately realize the various outlets. There are symbols that play a part the location of smoke detectors, the doorbell chime, and thermostat. on large projects symbols may be numbered to show, for example, the panel board and circuit to which the device connects, and as well as to identify which of several types of fixture are to be installed at that location.

lucas alternator wiring diagram wiring diagram new
lucas alternator wiring schematic wiring diagram centre
A set of wiring diagrams may be required by the electrical inspection authority to approve connection of the habitat to the public electrical supply system.
Wiring diagrams will also include panel schedules for circuit breaker panelboards, and riser diagrams for special facilities such as flare alarm or closed circuit television or supplementary special services.
You Might Also Like :
[gembloong_related_posts count=3]
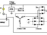
lucas acr alternator wiring diagram another picture:

lucas alternator wiring diagram wiring diagram new
lucas alternator wiring 15tr wiring diagram go
lucas alternator wiring 15tr wiring diagram go

















