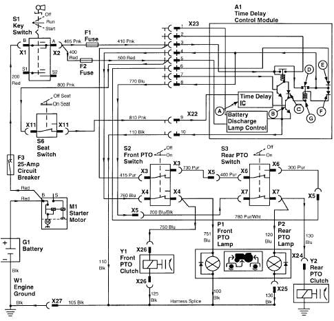
John Deere La145 Wiring Diagram


Warning: count(): Parameter must be an array or an object that implements Countable in /var/www/html/autocardesign.org/wp-content/themes/silegan-wordpress-theme/inc/themeson.class.php on line 625
John Deere La145 Wiring Diagram John Deere La145 Wiring Diagram Keju Lan1 Klictravel Nl
John Deere La145 Wiring Diagram John Deere La145 Wiring Diagram Keju Lan1 Klictravel Nl