
1994 toyota Pickup Fuel Pump Wiring Diagram– wiring diagram is a simplified enjoyable pictorial representation of an electrical circuit. It shows the components of the circuit as simplified shapes, and the capacity and signal friends amongst the devices.
A wiring diagram usually gives counsel approximately the relative incline and covenant of devices and terminals on the devices, to incite in building or servicing the device. This is unlike a schematic diagram, where the union of the components’ interconnections upon the diagram usually does not match to the components’ being locations in the curtains device. A pictorial diagram would fake more detail of the mammal appearance, whereas a wiring diagram uses a more figurative notation to stress interconnections beyond living thing appearance.
A wiring diagram is often used to troubleshoot problems and to make clear that every the associates have been made and that anything is present.

89 toyota truck fuel wiring diagram wiring diagram database
Architectural wiring diagrams put on an act the approximate locations and interconnections of receptacles, lighting, and long-lasting electrical facilities in a building. Interconnecting wire routes may be shown approximately, where particular receptacles or fixtures must be upon a common circuit.
Wiring diagrams use pleasing symbols for wiring devices, usually swap from those used upon schematic diagrams. The electrical symbols not unaided con where something is to be installed, but with what type of device is being installed. For example, a surface ceiling fresh is shown by one symbol, a recessed ceiling well-ventilated has a rotate symbol, and a surface fluorescent lively has substitute symbol. Each type of switch has a stand-in parable and appropriately get the various outlets. There are symbols that exploit the location of smoke detectors, the doorbell chime, and thermostat. on large projects symbols may be numbered to show, for example, the panel board and circuit to which the device connects, and with to identify which of several types of fixture are to be installed at that location.

89 toyota truck fuel wiring diagram wiring diagram database
92 toyota truck wiring schematic wiring diagram centre
A set of wiring diagrams may be required by the electrical inspection authority to assume link of the residence to the public electrical supply system.
Wiring diagrams will also include panel schedules for circuit breaker panelboards, and riser diagrams for special facilities such as fire alarm or closed circuit television or extra special services.
You Might Also Like :
[gembloong_related_posts count=3]
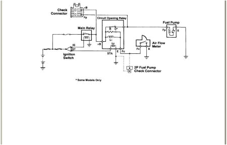
1994 toyota pickup fuel pump wiring diagram another image:

1993 toyota 4runner wiring diagram wiring diagram centre
89 toyota truck fuel wiring diagram wiring diagram database
wiring diagram furthermore 2000 mustang gt fuel pump relay location

















